非凡国际

招标采购

-Bidding

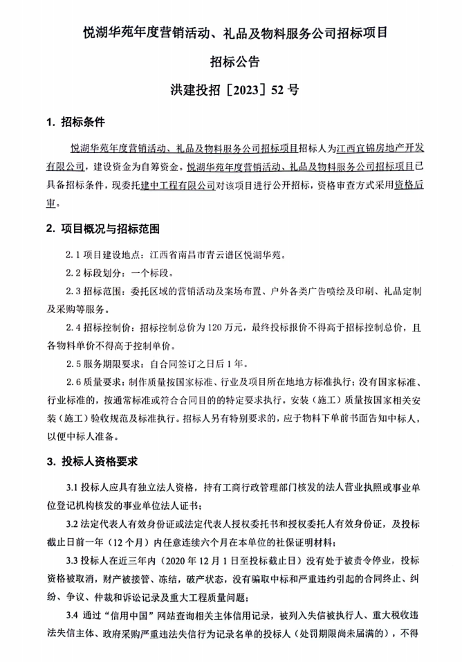
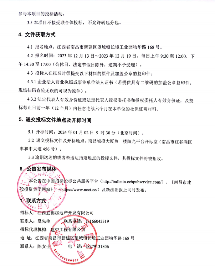
悦湖华苑年度营销运动、礼物及物料效劳公司招标项目招标通告

日期:2023-12-13

image.png

image.png

文章谈论

心情

共 0 条谈论, ,,,,审查所有
  • 这篇文章还没有收到谈论, ,,,,赶忙来抢沙发吧~
【网站地图】【sitemap】