非凡国际
0791-83983112/0791-83955307
首页
走近非凡国际
非凡国际简介
组织机构
部分职能
生长历程
资讯中心
向导眷注
集团动态
下层动态
清静生产
视频中心
营业领域
危害评估
都会建设
房产开发
投资融资
资产治理
党团建设
党建
团建
工会
运动专题
纪检监察
廉政建设
普法专栏
信访举报
招标采购
招标通告
中标公示
资产招租
企业文化
文化纲要
企业宣传片
精神文明建设
非凡国际·云学堂
联系非凡国际
联系方法
人才招聘
首页
走近非凡国际
非凡国际简介
组织机构
部分职能
生长历程
资讯中心
向导眷注
集团动态
下层动态
清静生产
视频中心
营业领域
危害评估
都会建设
房产开发
投资融资
资产治理
党团建设
党建
团建
工会
运动专题
纪检监察
廉政建设
普法专栏
信访举报
招标采购
招标通告
中标公示
资产招租
企业文化
文化纲要
企业宣传片
精神文明建设
非凡国际·云学堂
联系非凡国际
联系方法
人才招聘
下属公司
招标采购
-
Bidding
招标通告
中标公示
资产招租
首页
>
招标采购
>
招标通告
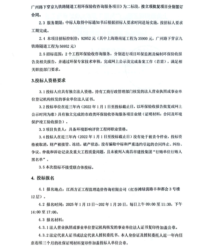
上海路南延工程、广州路下穿京九铁路隧道工程环保验收咨询服务项目
日期:2025-01-13
上一篇:
南昌市英雄大道快速化刷新工程招标控制价体例服务项目招标通告
下一篇:
北二环一期(隆兴大桥南及毗连线工程)等工程环保验收咨询服务项目环保验收咨询服务项目
返回列表页
文章谈论
心情
共 0 条谈论,,,,,,
审查所有
这篇文章还没有收到谈论,,,,,,赶忙来抢沙发吧~
OA系统
官方微信
在线留言
返回顶部
【网站地图】
【sitemap】