非凡国际

招标采购

-Bidding

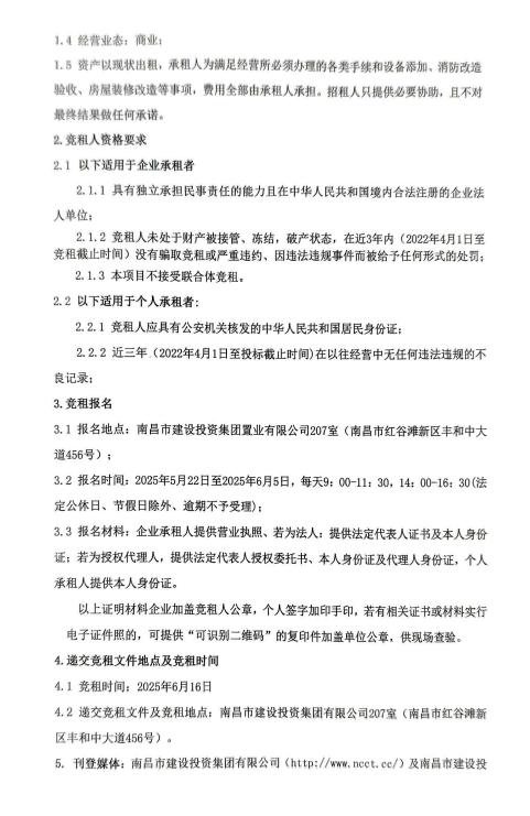
非凡国际置业资产租赁项目(20250502)招租通告

日期:2025-05-22

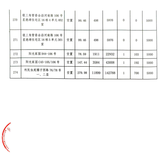
image.png

image.png

image.png

image.png

image.png

image.png

image.png

image.png

image.png

image.png

image.png

image.png

image.png

image.png

image.png

image.png

image.png

image.png

image.png

image.png

image.png

image.png

image.png

image.png


文章谈论

心情

共 0 条谈论,,,,,,,,审查所有
  • 这篇文章还没有收到谈论,,,,,,,,赶忙来抢沙发吧~
【网站地图】【sitemap】